2022年内蒙古艺术学院考研复试工作方案:音乐学院
2022-03-29 19:09:15来源: 内蒙古艺术学院
- 【今年考研】26国家线 | 历年院校线 | 复试查询 | 调剂信息查询 | 复试小程序
- 【明年考研】2027考研书单 | Ai智能择校 | 考研报录比 | 考研新大纲 | 真题+答案
- 【热门专业】保研&推免 | 计算机考情 | 法硕指南
- 【考研工具】 考研院校查询 | 管综测评 | 英语测评 | 考研估分 |
2022年内蒙古艺术学院考研复试工作方案:音乐学院
我校2022年研究生招生复试采取网络复试的方式进行,复试平台及使用说明请关注学校官网(http://kyc.imac.edu.cn/html-kyc/yjszs/)通知。请参加内蒙古艺术学院音乐学院复试的考生按以下要求做好备考。
一、网络复试考场规则及环境要求
1.远程复试平台为学校指定平台,考生需提前下载安装,并熟练操作(具体事宜见学校官网公告)。考生提前测试设备和网络,需保证设备电量充足,网络连接正常。
2.考生音频视频必须全程开启,全程正面免冠朝向摄像头,保证头肩部及双手出现在视频画面正中间。如需站立进行表演,需全身出现在画面正中间。不得佩戴口罩保证面部清晰可见,头发不可遮挡耳朵。保证考生考试屏幕能清晰地被复试专家组看到。
3.专业硕士各方向考生如需伴奏,考场内只可有一名伴奏人员,待专业技能展示完毕后,伴奏人员必须离场。音乐与舞蹈学各方向考生以及不需要伴奏的专业硕士各方向考生复试全程只允许考生一人在面试房间,禁止他人进出。若有违反,视同作弊。
4.考生应在独立安静且回声较小的房间独自参加网络远程复试。不得由他人替考,也不得接受他人以任何方式助考。复试期间视频背景必须是真实环境,不允许使用虚拟及更换视频背景。专业技能展示环节,不允许使用任何扩音设备。不允许采用任何方式变声、更改人像。
5.用于播放指挥作品音乐片段的设备:1部手机或MP3或MP4或其他音响设备。(限作曲与指挥方向指挥专业)
二、各专业复试主要方式和内容
我校2022年硕士研究生复试由外国语口语和听力测试、专业考核、思想政治素质和品德考核三部分组成,以远程面试的方式进行。
(一)外国语口语和听力测试
外国语口语和听力测试以远程面试形式进行,满分10分,成绩计入复试成绩,学校统一划定合格线,成绩不足6分者不予录取。
(二)专业考核
专业考核以远程面试形式进行,专业考核成绩满分90分,成绩计入复试成绩,合格线54分,专业考核不足54分者不予录取。专业考核将对考生进行全面考查和综合评价,考核内容包括考生的专业技能水平、学业知识、专业能力素质、科研创新潜质等方面。
1.专业考核面试顺序在远程复试平台随机派位产生。
2.专业考核面试流程。考生需根据随机派位生成的考试顺序按照考务工作人员的指示依次登录面试指定平台,连线成功以后,开始进行面试,流程如下:
(1)音乐与舞蹈学(学术学位)考试流程如下:
第一项:自我介绍。考生必须自报姓名以及所报考专业方向。自我介绍内容可根据自身情况结合个人学习经历、获得的成果、对所研究方向的认识以及对研究生期间的学习规划等方面的内容进行自我介绍。时间需控制在3分钟以内,以“回答完毕”作为自我介绍结束标志。
第二项:专业技能与才艺展示。时间需控制在4分钟以内,以“展示完毕”作为结束标志。
第三项:随机抽取并回答2个综合性开放式问题。每道题回答时间需控制在5分钟以内,以“回答完毕”作为问题回答结束标志。
第四项:回答由评委提出的专业及学术研究方面的问题。“回答完毕”作为问题回答结束标志。
以上四项面试内容结束以后,根据考务工作人员的指示退出考试平台。
(2)音乐(专业学位)方向考试流程如下:
第一项:自我介绍。考生必须自报姓名以及所报考专业方向。自我介绍内容可根据自身情况结合个人学习经历、获得的成果、对所研究方向的认识以及对研究生期间的学习规划等方面的内容进行自我介绍。时间需控制在3分钟以内,以“回答完毕”作为自我介绍结束标志。
第二项:根据《艺术硕士(音乐领域)专业考核面试内容及要求》,进行专业水平展示。演唱/奏开始前,自报曲目名称。如:“我将要演唱/奏的曲目为《XXXX》。”
第三项:根据《艺术硕士(音乐领域)专业考核面试内容及要求》,抽取并回答专业领域相关问题1个或回答评委现场提出的专业领域相关问题。每道题回答时间需控制在5分钟以内,以“回答完毕”作为问题回答结束标志。
以上三项面试内容结束以后,根据考务工作人员的指示退出考试平台。
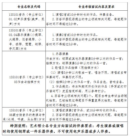
艺术硕士(音乐领域)专业考核面试内容及要求

(三)思想政治素质和品德考核
思想政治素质和品德考核,主要是考核考生本人的现实表现,内容包括考生的政治态度、思想表现、道德品质、遵纪守法、诚实守信等方面。音乐学院思想政治素质和品德考核组通过与考生面谈、比对《国家教育考试考生诚信档案》记录,并参照考生原单位出具的思想品德考核表,综合评定考生思想政治情况。思想政治素质和品德考核不记入总成绩,但是考核不合格者不予录取。
三、复试面试时间
音乐学院一志愿考生复试时间为2022年3月31日至4月2日,调剂志愿考生复试时间拟定于2022年4月6日至4月9日。具体科目考试时间另见学院考场安排。
四、复试成绩计算办法及相关事项
(一)外国语口语和听力测试不合格者,不予录取。
(二)专业考核不合格者,不予录取。
(三)入学考试总成绩由复试成绩和初试成绩按权重相加得出,保留2位小数。初试成绩与复试成绩各占总成绩权重的50%。
复试成绩由外语口语和听力测试成绩、专业考核成绩相加得出,保留2位小数。
复试成绩=外国语口语和听力测试成绩(满分为10分)+专业考核成绩(满分为90分)。
入学考试总成绩=初试成绩(折合为百分制)×50%+复试成绩×50%。
(四)思想政治素质和品德考核不作量化,也不计入总成绩,但考核结果不合格者不予录取。
(五)对上一年作弊的考生不予复试和录取。对复试中有作弊行为的考生要严肃处理,不予录取。无论何时核查确定的作弊考生一律不予录取或取消学籍。构成犯罪者,由司法机关依法追究刑事责任。
(六)复试结束后,音乐学院将及时向考生公布复试结果;同时,学院分专业(方向)按入学考试总成绩由高到低排序(一志愿考生和调剂志愿考生分别排序)将拟录取结果报内蒙古艺术学院研究生招生办公室。
五、调剂考生
音乐学院音乐与舞蹈学音乐学(中国当代音乐研究)方向、北方少数民族音乐研究方向,音乐(专业学位)器乐演奏方向(小提琴、大提琴、低音提琴、小号、扬琴、琵琶、钢琴、手风琴),作曲与指挥方向2022年均接受调剂考生。具体要求和调剂程序以学校公布的调剂办法为准。
六、考生服务
复试前,学院将针对远程复试平台,提前组织模拟演练,确保复试过程安全、顺畅、稳定。对于不具备远程复试条件的考生需在本文件发布的2日内与学院取得联系,由学院及时上报上级部门予以解决。
联系电话:0471-4927237
复试考场内音乐学院紧急联系方式:13337118133
电子邮箱:33346969@qq.com
七、复试的监督和复议
(一)实行责任制度和责任追究制度。音乐学院招生复试工作小组对本学院复试过程的公平、公正和复试结果全面负责。
(二)实行监督制度和巡视制度。学校研究生招生领导小组将选派专门人员到复试现场巡视,对有些考场可派出监察员进行现场监察。
(三)实行信息公布制度。复试前由内蒙古艺术学院研究生招生办公室公布复试分数线、复试办法及参加复试的考生名单(含专业、考生编号等),由音乐学院公布本院具体复试实施方案。复试结束后由音乐学院公布考生复试成绩和总成绩,公示期3个工作日;由学校公示拟录取名单(包括考生姓名、考生编号、初试成绩、复试成绩、总成绩等),公示时间不少于10个工作日。
(四)实行复议制度。在学院复试成绩公示及学校拟录取名单公示期间,考生可提出异议,相关部门在收到异议申请一周内给予答复。
音乐学院受理复议、申诉电话0471-4927237
内蒙古艺术学院监督、投诉电话0471-4973176
内蒙古艺术学院举报电话0471-4925937
八、其他未尽事宜按照《内蒙古艺术学院2022年全国硕士研究生招生复试录取工作方案》执行。
九、本办法由内蒙古艺术学院音乐学院负责解释。
十、本办法自发布之日起施行。

版权及免责声明:
一、凡本网注明“稿件来源:新东方在线”的内容,版权均属北京新东方迅程网络科技股份有限公司所有,未经授权不得转载、链接、转贴或以其他方式复制发表。获授权使用者须注明来源,违者将依法追责。
二、本网未注明上述来源的转载内容,旨在传递更多信息,并不代表赞同其观点或证实其真实性。使用方须保留本网注明的来源,并自负法律责任。擅自篡改来源将依法追责。
三、若内容涉及版权等问题,请联系weisen@xdf.cn处理。