盐城师范学院2025年考研调剂工作办法
2025-04-07 09:01:56来源:
- 【择 校】Ai智能择校 | 考研招简合集 | 历年分数线 | 报录比查询 | 计算机择校 | 法硕择校
- 【统 考】历年真题合集 | 长难句备考 | 阅读精刷材料 | 考研新大纲 | 肖四肖八 | 备考资料包
- 【热 门】计算机资料 | 计算机资料 | 法硕资料 | MBA | 推免生 | 保研攻略
- 【工 具】 考研院校查询 | 英语能力测评 | 管综能力测评 | 政治能力测评 | 时政刷题 | 复试小程序
盐城师范学院2025年考研调剂工作办法!为帮助考生顺利完成硕士研究生招生考试后的调剂工作,我们特别整理了最新的调剂政策及院校信息。包含了调剂流程、具体要求、注意事项及热门高校调剂信息,确保考生能够准确、高效地进行下一步申请。
根据教育部《2025年全国硕士研究生招生工作管理规定》(教学〔2024〕4号)、《关于做好2025年全国硕士研究生招生复试录取工作的通知》(教学司〔2025〕4号)、《关于进一步规范全国硕士研究生招生调剂工作的通知》(教学司〔2025〕5号)等文件精神及上级部门关于调剂工作的部署,为统筹及规范开展调剂工作,结合我校2025年硕士研究生招生工作实际,特制定本办法。
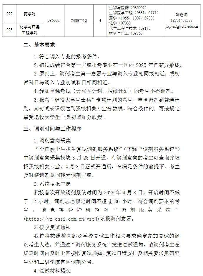
一、接收调剂专业


以上就是关于“盐城师范学院2025年考研调剂工作办法”的介绍,更多有关2025年考研调剂的内容,请持续关注本频道的更新!

点击展开阅读全文
上一篇:
南京体育学院2025年考研调剂公告
下一篇:
杭州师范大学2025年考研调剂工作办法
版权及免责声明:
一、凡本网注明“稿件来源:新东方在线”的内容,版权均属北京新东方迅程网络科技股份有限公司所有,未经授权不得转载、链接、转贴或以其他方式复制发表。获授权使用者须注明来源,违者将依法追责。
二、本网未注明上述来源的转载内容,旨在传递更多信息,并不代表赞同其观点或证实其真实性。使用方须保留本网注明的来源,并自负法律责任。擅自篡改来源将依法追责。
三、若内容涉及版权等问题,请联系weisen@xdf.cn处理。
