扫码加入训练营

牢记核心词

学习得礼盒

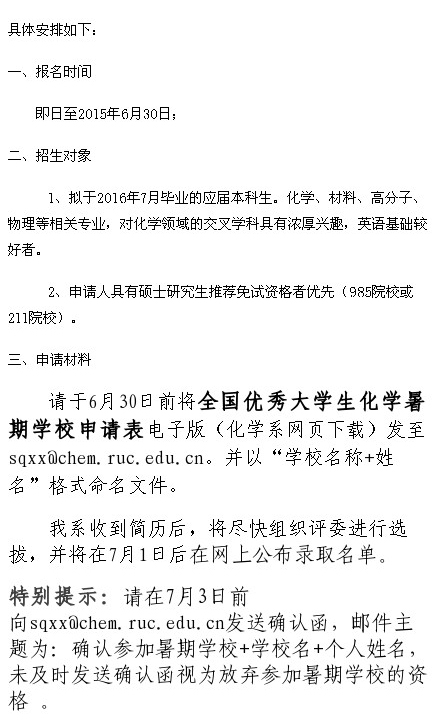
中国人民大学化学系2015年暑期夏令营招生简章

2015-05-20 17:40:12来源:中国人民大学

  2016年中国人民大学推荐免试招生之夏令营活动自五月中旬陆续开启,详细说明和申请条件见各举办该活动的院系网站,一般申请截止时间为五月底或六月底。部分院系将会以夏令营活动作为本年度推免招生的唯一方式,请各位优秀考生不要错过。一般条件:2016届,成绩优异,英语六级,有科研潜力。


考研英语核心词汇营

背词+听课+练习+督学,学习得礼盒

更多资料
更多>>
更多内容

关注新东方在线考研服务号

获得21考研真题及答案解析

1. 打开手机微信【扫一扫】,识别上方二维码;
2.点击【关注公众号】,获取资料大礼包。

免费下:2010-2026年考研真题及答案
更多>>
更多公开课>>
更多>>
更多资料