山东大学考研复试分数线(近3年汇总)
2025-01-03 08:28:00来源: 网络
- 【今年考研】26国家线 | 历年院校线 | 复试查询 | 调剂信息查询 | 复试小程序
- 【明年考研】2027考研书单 | Ai智能择校 | 考研报录比 | 考研新大纲 | 真题+答案
- 【热门专业】保研&推免 | 计算机考情 | 法硕指南
- 【考研工具】 考研院校查询 | 管综测评 | 英语测评 | 考研估分 |
山东大学考研复试分数线(近3年汇总)!考研复试分数线是每一位考研学子在初试成绩公布后最为关注的问题之一。了解考研复试分数线的设定机制、具体要求及如何应对,对于考生能否顺利进入理想的研究生院至关重要。
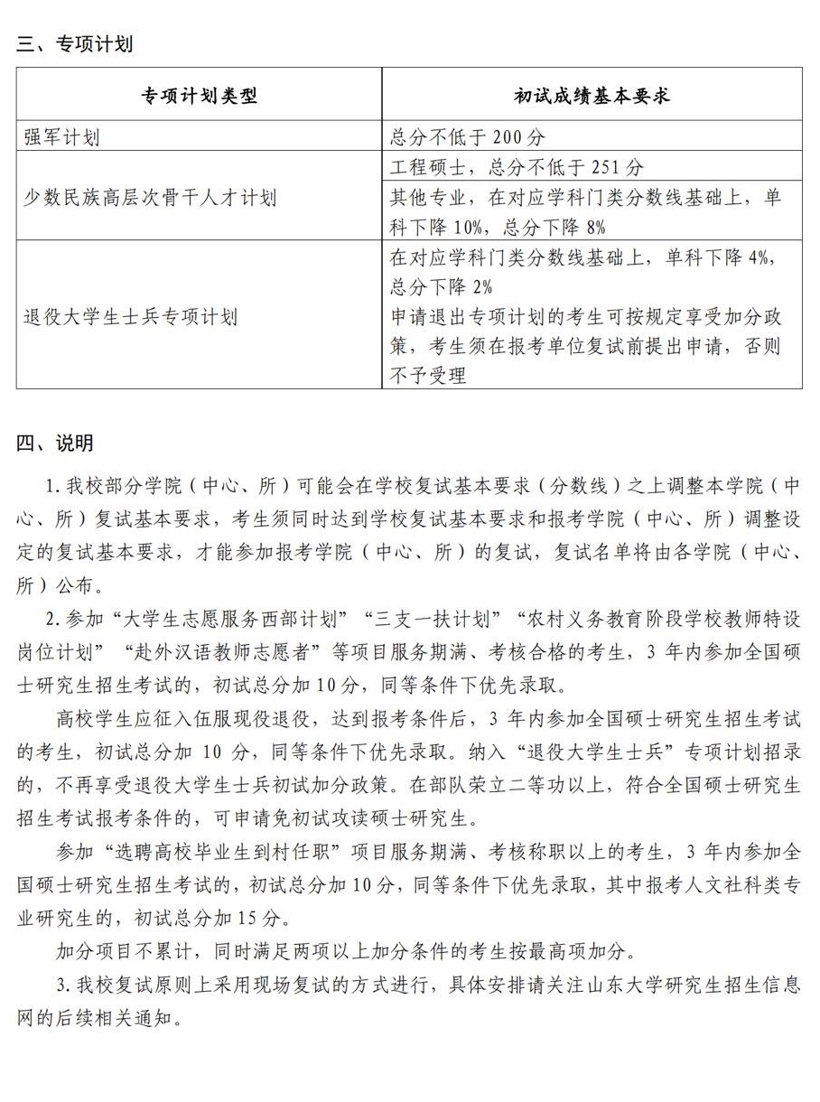
一、2024年山东大学考研复试分数线

二、2023年山东大学考研复试分数线



三、2022年山东大学考研复试分数线


点击展开阅读全文
上一篇:
厦门大学考研复试分数线(近3年汇总)
下一篇:
山东农业大学考研复试分数线(近3年汇总)
版权及免责声明:
一、凡本网注明“稿件来源:新东方在线”的内容,版权均属北京新东方迅程网络科技股份有限公司所有,未经授权不得转载、链接、转贴或以其他方式复制发表。获授权使用者须注明来源,违者将依法追责。
二、本网未注明上述来源的转载内容,旨在传递更多信息,并不代表赞同其观点或证实其真实性。使用方须保留本网注明的来源,并自负法律责任。擅自篡改来源将依法追责。
三、若内容涉及版权等问题,请联系weisen@xdf.cn处理。
