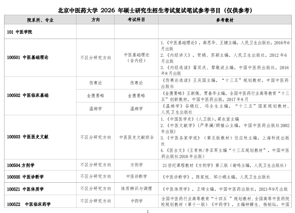
北京中医药大学2026年考研复试笔试参考书目
2026-03-03 14:29:20来源:
- 【今年考研】26国家线 | 历年院校线 | 复试查询 | 调剂信息查询 | 复试小程序
- 【明年考研】2027考研书单 | Ai智能择校 | 考研报录比 | 考研新大纲 | 真题+答案
- 【热门专业】保研&推免 | 计算机考情 | 法硕指南
- 【考研工具】 考研院校查询 | 管综测评 | 英语测评 | 考研估分 |
版权及免责声明:
一、凡本网注明“稿件来源:新东方在线”的内容,版权均属北京新东方迅程网络科技股份有限公司所有,未经授权不得转载、链接、转贴或以其他方式复制发表。获授权使用者须注明来源,违者将依法追责。
二、本网未注明上述来源的转载内容,旨在传递更多信息,并不代表赞同其观点或证实其真实性。使用方须保留本网注明的来源,并自负法律责任。擅自篡改来源将依法追责。
三、若内容涉及版权等问题,请联系weisen@xdf.cn处理。


